| Top of Sch | Index | Table of Contents | Feedback | ![]() |
Understanding Scholarships
In this section:
Note: Scholarships were originally included as part of
the Research Subsystem of Callista. This functionality has been retained and
further details of this alternative processing of Scholarships can be found in
Research.
The Scholarships functionality described below does not
interact with this existing functionality in the Research subsystem.
Scholarship Configuration and Reference Data
The Date Aliases used in scholarship processing are defined in SCHF0300. Application Start and End Date values define the window of opportunity for Applicants to apply for a particular Scholarship Offering Instance.
Applicant Portal settings for Scholarships are found in ADMF0900.
Values available in LOV's in the various Scholarships forms are defined in the forms listed below:
SCHF0310 - Maintain Scholarship Payment Methods (create values for an LOV in SCHF0610 and SCHF1280)
SCHF0315 - Maintain Scholarship Payment Sources (create values for an LOV in SCHF0500)
SCHF0330 - Maintain Scholarship Category (create values for an LOV in SCHF0500)
SCHF0350 - Maintain Scholarship Status (create values for an LOV in SCHF1200)
SCHF0355 - Maintain Manual Verification Criteria (create values for an LOV in SCHF0600)
SCHF0360 - Maintain Person Scholarship Verification Status (create values for an LOV in SCHF1210)
SCHF0365 - Maintain Scholarship Outcome Status (create values for an LOV in SCHF1020)
SCHF0370 - Maintain Scholarship Offer Response Status(create values for an LOV in SCHF1020)
SCHF0100 - Maintain Scholarship Application Status(create values for an LOV in SCHF1020)
SCHF0550 - Maintain Scholarship Maintain Scholarship Applicant Eligibility and Response Options (create values for an LOV in SCHF0520)
Scholarship Versions, Offerings and Offering Instances
Scholarship Versions are created in SCHF0500 and are created in much the same way as Unit and Course Versions.
Offerings for a Scholarship are created in SCHF0510,as are instances of these offerings. Scholarship Offering Instances are made available for selection for applicants by checking the Offered checkbox in SCHF0510, likewise they may be available for selection via Applicant Portal if the SSF Available indicator is selected in SCHF0510.
Eligibility Criteria are used in scoring and ranking Scholarship Applications for each Scholarship Offering Instance. The Eligibility Criteria for a particular Scholarship Offering are defined in SCHF0520.
If a student is offered a scholarship, they may choose to defer. That is, they may accept the scholarship, but for a future Offering Instance that it can be deferred into. For a given Scholarship Offering Instance, the periods available for deferral are recorded in SCHF0395.
Scholarships in Applicant Portal
An applicant, using Applicant Portal, can view the
Scholarships available to them and can submit Scholarship Applications online.
They may
also respond to eligibility criteria questions online and these application
details are transferred to Callista SMS tables and can be viewed in the relevant
SMS forms. For a full description of Scholarships in Applicant Portal see Scholarships in Applicant Portal.
Payment Details for the SCholarship Offering Instance are recorded in SCHF0610 and Verification Criteria are recorded in SCHF0600.
A student can be recorded as a Scholarship Applicant in SCHF1010 and the Scholarships for which they have applied are recorded in SCHF1020.
The responses for various Eligibility Criteria are recorded in SCHF1030. Responses to these Eligibility Criteria may be used to rank applicants for a Scholarship Offering Instance. Scores are allocated to the Eligibility Criteria for a selected Scholarship Offering Instance in SCHF1040 and the eligible Applicants for a Scholarship Offering Instance can be ranked and made offers in SCHF1050.
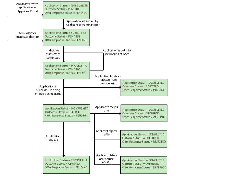
Changes to the various statuses of a Scholarship Application define the main stages of processing. System status values during processing are show in the diagram below:

Scholarship Applicants, recorded in SCHF1010,are matched to Callista students, recorded in ADMF1213, by the job SCHJ5000.
The matching outcomes of the job can be viewed and administered in ADMF5600. The Applicant to Person link is recorded in ENRF3010, where the Scholarship Application number of the applicant is recorded as the alternate ID for the person.
When an offered scholarship in SCHF1020 has the status changed to ACCEPTED, then details for that Scholarship are recorded in the Person Scholarship form SCHF1200. These details include the Scholarship Offering Instance and Scholarship Status. As a Person Scholarship can only be created in SCHF1200, if a Person ID exists for the Applicant, the user will only be able to update the Offer Response status to a system status of ACCEPTED or DEFERRED if a Person ID exists for the applicant
Scholarship Management Periods for the awarded Scholarship Offering Instance,are also defined in this form but may be extended if the student intermits or changes to part-time study.
Verification checks must be made for each Management Period over the duration of a Scholarship. The verification rules and manual criteria for a scholarship offering instance are defined in SCHF0600. The Verification Process for a student is initiated in SCHF1210. The outcome of these checks affects the value for the Verification Status for the student. A bulk verification job, SCHJ0400, can also be run to perform verification checks on the set of Person Scholarships defined by the job parameters.
Details of a Person's Scholarship Payments for each Management Period are recorded in SCHF1280. In each management Period for a scholarship, a verification check for a student must have been successful, in SCHF1210, before payments can be processed for that student in that management period.
If a Person Scholarship fails verification it may be terminated, the status set to PROBATION or TERMINATED in SCHF1200).
A Scholarship Status for a Person Scholarship, recorded in SCHF1200, can be set to COMPLETED when the Payment(s) for the last Management Period have been Completed.
Last modified on 9 September, 2009 4:42 PM
History Information
| Release Version | Project | Change to Document |
| 11.0.0.0.0.0 | 1437 - Scholarships -part 2 | Added details about new reference forms and about scholarship processing. |
| 10.1.0.0.0.0 | 1411 - Scholarships | New Online help page |