| Top of ADM | Index | Table of Contents | Feedback | ![]() |
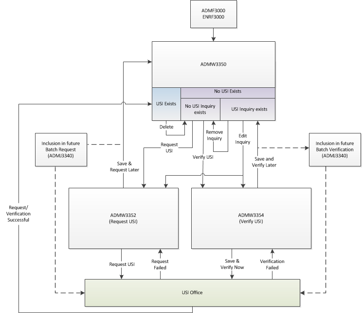
This page allows a user to verify a USI for a student and is reached when the user clicks on the 'Verify USI or 'Edit Inquiry' link in ADMW3350.
A Callista user can key a USI provided by a student into the system, but must initiate a USI verification process to save it as a USI in the system (in the PERSON_USI table). a USI will not be reported in statistics submissions until the USI is verified. The verification process interacts with a government web service to check the authenticity of the USI.
The fields available on the page and the action of the web service vary according to the structure of the student's name.
The Verify USI values initially displayed on this page are sourced from the student's details in Callista and can be edited if required. Such details are saved temporarily in the S_USI_PERSONAL_DETAIL table with USI_TRANSACTION_TYPE = VRFY-BATCH.
If the user clicks on the Save & Verify Now button, the system will call the government's USI web service.
If the web service determines that the USI is valid and all personal fields match, then the USI will be saved in the PERSON_USI table and the student's USI_PERSONAL_DETAIL record will be deleted.
If the web service determines that the USI is invalid, or if any of the personal fields don't match, a notification is displayed and the USI will not be saved in the PERSON_USI table but is written to the USI_PERSONAL_DETAIL table with the S_USI_TRANSACTION_TYPE = VERIFY. Lamps and notices are displayed to indicate where discrepancies occur. Values for verification on this page can be updated as required and then the verification process repeated.
If the USI is verified:
If the USI is valid (existing USI with a with a government status of ACTIVE, SUSPENDED or NON-ACTIVATED) with matching name and DOB fields, then the user is returned to ADMW3350 where the USI 'is displayed for the context student, together with a message 'The Unique Student Identifier has been successfully verified. A record is then created in the PERSON_USI table and the student's record in the USI_PERSONAL_DETAIL table is deleted.
If the USI is not verified:
If the USI is valid, but one other field doesn't match a Valid lamp displays for the USI, and No match against the fields that don't match and Match against the fields that do.
A message 'Cannot verify the Unique Student Identifier' is also displayed
If the USI is not valid (i.e. USI status of ACTIVE, SUSPENDED or NON-ACTIVATED from the government web service), then an Invalid lamp displays for the USI field and a No Match lamp is displayed for the other fields. A message 'Cannot verify the Unique Student Identifier' is also displayed.
In both cases, the USI_PERSONAL_DETAIL record remains with a status of VERIFY and no record is created for this student in the PERSON_USI table.
Where the USI is valid but has a USI status of DEACTIVATED from the government web service, then a message 'Cannot verify the Unique Student Identifier' is displayed and a Deactivated lamp is displayed alongside the USI field. The USI_PERSONAL_DETAIL record remains with a status of VERIFY and no record is created for this student in the PERSON_USI table.
If the web service returns an error:
The message ‘A system error has occurred. Please try again.’ is displayed.

The screen will be displayed when the user clicks on the Verify USI button on the USI landing page (ADMW3350) and will provide the option to verify students with multiple names (i.e. given name and surname) and or with just a single name.
From this page the user can opt to verify the student USI now or else to include this student USI in the next Batch verification process (future functionality).
Context Student fields
| Field: | Description: |
|---|---|
| Person ID | Person ID of the person whose USI details are of interest. This value is incorporated into the page heading. PERSON.PERSON_ID |
| Date of Birth | Date of Birth of the context student PERSON.BIRTH_DATE |
| Surname | Surname of the context student PERSON.SURNAME |
| Given Names | Given names of the context student PERSON.GIVEN_NAMES |
| Unique Student identifier | A verified USI value for the context student. Not displayed if the USI not verified for this student. PERSON_USI.PERSON_USI |
| Date Verified | The date that this USI was verified. Not displayed if the USI not verified for this student. PERSON_USI.RETRIEVAL_DATE |
Verify USI fields (for input)
Note: Fields displayed here are determined by whether the student name is in one or two parts.
| Field: | Description: |
|---|---|
| Name | The name of the student; pre-populated on entry to this page. This field is only visible when 'No, the student only has one name' radio button is selected. USI_PERSON.PERSON_USI |
| Family Name | The family name of the student; pre-populated on entry to this page. This field is only visible when the radio button is selected for 'Does the student have a First Name and Family Name e.g. John Smith?'. USI_PERSONAL_DETAIL.FAMILY_NAME if populated, otherwise PERSON.SURNAME |
| First Name | The first name of the student; pre-populated on entry to this page. Note that for USI verification the USI Office only requires the first name of the student. If the student's middle name is pre-populated here, it may need to be removed before the USI ca be verified. This field is only visible when the radio button is selected for 'Does the student have a First Name and Family Name e.g. John Smith?'. USI_PERSONAL_DETAIL.FIRST_NAME if populated, otherwise PERSON.GIVEN_NAMES |
| Date of Birth | The date of birth of the student - pre-populated on entry to this page. The date value should precede the current date by no more than 110 years and no less than 10 years. USI_PERSONAL_DETAIL.DATE_OF_BIRTH if populated, otherwise PERSON.BIRTH_DT |
| USI | Unique Student Identifier to be verified - pre-populated on entry to this page. Either displays the verified USI or 'None' USI_PERSON_DETAIL.PERSON_USI |
ADMW3350 - Student USI Details
ADMW3352 - Request USI
ADMJ3320 - Batch USI Request
ADMJ3340 - Batch USI Verify
Page last modified: 3 June, 2015 12:58 PM
History Information:
| Release Version | Project | Change to Document |
|---|---|---|
| 16.1.0.3 & 17.0.0.2 | 2062 - USI | New Help page. |