| Top of Proposals | Index | Table of Contents | Feedback | ![]() |
Use this page to create or maintain Proposal Types. A Proposal Type determines the structure of a Proposal.
This includes:
It can also stipulate which document attachments may be included.
The Proposal Outcome (New, New Version or Update to an existing version) is determined by the degree of change involved in the proposal. When derived, this will display in the proposal pages
Within a Proposal Type the detail can be neatly split up into parts called elements. Within the elements, individual items can be defined and document types can be associated with these.
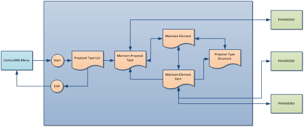
When the you access this page a list of Proposal Types is displayed. Click on the New button to open the New Proposal Type page or search for an existing proposal and click on the Proposal Type name to open the Edit page for that Proposal Type. To return to the list of Proposal Types click on the Proposal Types button in the toolbar.

From within a Proposal Type record, Review Category or Element records may be created.
The Proposal Structure page may be reached via the Proposal Type Structure link in the Proposal Type, Element for Proposal and Element Proposal Item pages.
When you have finished creating a new Proposal Type click on the Create button to save the new Proposal Type, or click on the Create & New button to save the new Proposal Type and open a new blank Proposal Type record.
When you have finished updating an existing Proposal Type click on the Save & Close button to save the new Proposal Type or click on the Save & New button to save the updated Proposal Type and open a new blank Proposal Type record.
Click on Cancel to return to the list of Proposal Types without saving changes.
The Elements included in a Proposal Type record are defined in PAAW0300.
A Proposal Type determines the content and behaviour of a proposal when it is created in PAAW1100.
| Field: | Description: |
|---|---|
| Proposal Type: | The name for this Proposal Type. PROPOSAL_TYPE.PROPOSAL_TYPE |
| Description: | Description of Proposal Type. May accompany the name to aid in recognition. PROPOSAL_TYPE.DESCRIPTION |
| System Proposal Type: | May be COURSE, UNIT, UNITSET or USERDEF according to what is being proposed. This value cannot be changed once the Proposal Type record has been saved. If the System Proposal Type is USERDEF, then the New Proposal Indicator must be selected and Update Proposal not selected in the Selection Options section below. PROPOSAL_TYPE.S_PROPOSAL_TYPE |
| Single Core Element: | A 'Core Element' contains important information for a Curriculum item. e.g. For a Unit, it contains Unit Code and Owning Org Unit details. So Proposal Types which have the Single Core Element check box selected always relate to curriculum items likely to be transfered into Course Structure and Planning. One element in this proposal will need to be nominated as the Core Element and it must have the lowest display order value. See the Element section of this page. Note: Proposal Types can either contain a single core element (check box selected) or no core element (check box not selected). So not more than one element in a Proposal Type can have its core element check box selected PROPOSAL_TYPE.SINGLE_CORE_INSTANCE_IND |
| Definitive Instance | This check box is selected for the Proposal Type that is the 'Definitive Proposal Type' for this System Proposal Type. When a Proposal Type is designated as a Definitive Instance (i.e. The Definitive Instance check box is selected) then this should be regarded as a complete Proposal Type for that System Proposal Type. For any Proposal Type that does not have a stylesheet defined (see below), the Print Proposal function will use the stylesheet defined for the relevant Definitive Proposal Type. If a style sheet is not recorded for the Definitive Proposal Type, then the function will generate and display raw xml output. An error is generated if the Definitive Instance indicator has already been selected for a Proposal Type of this System Proposal Type. PROPOSAL_TYPE.DEFINITIVE_INSTANCE_IND |
| Restrict Access | If this check box is not selected then proposals of this Proposal Type will be available, for creation or update, to you regardless of any Proposal Type Security Restrictions for your user roles (in SECF0095) and the Proposal Type won't be available for selection in the Proposal Type Restrictions page (SECF0095). If this check box is selected then proposals of this Proposal Type will not be available to you, for creation or update, unless you have a record for this Proposal Type in the Proposal Type Security Restrictions for one of your user roles (in SECF0095). PROPOSAL_TYPE.RESTRICT_ACCESS_IND |
| Closed | Select this check box to close the Proposal Type. A new proposal cannot be created using a closed Proposal Type - its selection option will not be available in PAAW1000. PROPOSAL_TYPE.CLOSED_IND |
| Print URL | Use this field if you wish to record a URL to which print functionality will be directed for proposals of this proposal type. i.e. When a Print icon is clicked for a proposal in PAAW1000, PAAW1100, PAAW1120 and PAAW1170. The identifier <pProposalId> must be added to the URL in order for the print functionality to pass in the context proposal_id to the URL. e.g. http://www.callista.university.edu.au/customerurl?p_id=pProposalId Refer to Callista technical documentation for Proposals for more details. If there is no URL value recorded here for a proposal type, but there is for its related Definitive Proposal Type, then the print functionality will be directed to the URL defined for the definitive proposal type. If there is no URL value recorded here for a proposal type, nor for its related Definitive Proposal Type, then clicking on a Print button for a proposal of this Proposal Type will open the default Print Proposal window in a new browser window or tab. PROPOSAL_TYPE.PRINT_URL |
| Proof of Concept Required | This is an indicator that a Proof of Concept is required for proposals of this type to be initiated. This field is only available for Course Proposals. A Proof of Concept essentially provides justification for a proposal to go ahead and prevents effort being wasted in the creation of proposals which are not warranted. For this reason an institution may designate that a Proof of Concept proposal be approved before the actual proposal can be created. The name of the Proof of Concept for a proposal is recorded in PAAW1040. A 'Proof of Concept' is created as a Type of Proposal with an System Outcome Type of CRS-POC. See Proof of Concept Proposal indicator below). A selection is made in this field designating if and when the 'Proof of Concept' is required. This field only displays for Course Proposals. PROPOSAL_TYPE.POC_REQUIRED |
| Proof of Concept Proposal | This is an indicator for a Proof of Concept Proposal Type (System Outcome Type is CRS-POC). For Proof of Concept Proposal Types, the New Proposal Indicator must be selected and the Update Proposal not selected in the Selection Options section below. This field only displays for Course Proposals. PROPOSAL_TYPE.POC_IND |
This section defines the communication items to be generated when various events occur during the processing of this Proposal Type. An Add button is available to add new records and a search and advanced search functions are available for this list. For information about Proposal Communication see the Proposal Communications help page.
| Field: | Description: |
|---|---|
| Communication Event | The event which will trigger the creation of a Communication item of the type described in the 'Communication to Send' field. These events are system values. e.g. The successful completion of the last workflow step in a Proposal workflow. PROPOSAL_TYPE_COM.S_PROPOSAL_TYPE_COM_TRIG |
| Communication to Send | Communication Template of the communication item generated when the above event occurs. Communication Templates are recorded in CORW0500. These determine the format, structure, content of the communication. Only Templates with status = ACTIVE, Context for Use = PROPOSALS and Delivery Type = EMAIL or NOTICE are available. PROPOSAL_TYPE_COM.COMMUNICATION_TYPE |
| Delivery Method | Defined as part the communication template selected in the Communication to Send field. The Delivery Method is recorded for for a Communication Template in CORW0500. May be EMAIL or NOTICE. COMMUNICATION_TYPE.S_MESSAGE_DELIVERY_TYPE |
| Send Message To | BAP to receive the communication. This is used to identify the recipient(s) of the communication. PROPOSAL_TYPE_COM.BUSINESS_ACTIVITY_PROCESS_CD |
| Field: | Description: |
|---|---|
| Review Category | Name of the Review Category. Review Categories are defined in PAAW0500. REVIEW_CATEGORY.REVIEW_CATEGORY |
| Description | Description of the Review Category as defined in PAAW0500. REVIEW_CATEGORY.DESCRIPTION |
| Lower Limit | Lower end of the Review Category Amendment Range as defined in PAAW0500. REVIEW_CATEGORY.LOW_VALUE |
| Upper Limit | Upper end of the Review Category Amendment Range as defined in PAAW0500. REVIEW_CATEGORY.HIGH_VALUE |
| Failed Notification | Review Category Failure Communication indicator value as recorded in PAAW0500. REVIEW_CATEGORY.FAILED_NOTIFICATION_IND |
A Proposal Type may have Review Categories allocated to it. These Review Categories prescribe the workflows for proposals of this Proposal Type and are defined in PAAW0500.
A number of different Review Categories, with different Proposal Outcomes and Amendment Value ranges, may be defined here.
a). If no Review Category is recorded for a proposal type, then for a proposal of this Proposal Type, the Review Category allocated will be the one with the same outcome type as the proposal and with an Amendment range matching the total amendment score of the proposal.

b). If a single Review Category with the proposal's outcome type is recorded for a proposal type, then that Review Category will be allocated to a proposal of this proposal type and outcome, regardless of Amendment values.

c). If more than one Review Category with the proposal's outcome type, then the Review Category whose Amendment value range includes that proposal's Amendment Value will be allocated to the proposal.

If a Review Category cannot be derived for a proposal (e.g. More than one review category recorded for the Proposal Type but with the proposal's Amendment Value outside the ranges defined), then no review category will be allocated to the proposal when it is submitted and a lamp will be displayed in PAAW1000 for the proposal's administrators.
In PAAW1150, a user with Advanced Function ED-WRKFLW is able to change the Review Category allocated to the proposal.
Alternatively by clicking on the Review Category name, you may be able to edit a Review Category in PAAW0500.
Note: These changes will come into effect wherever that Review Category is used.
The text recorded in the Text field appears as a link at the top of PAAW1000.
On that screen, when the user selects a link they create a Proposal of the corresponding Proposal Type.
A number of different Selection Option records may be recorded for one Proposal Type. These will display in different columns in PAAW1000.
(First column for new proposals and second column for updates)

| Field: | Description: |
|---|---|
| Text | The text for the link that displays (security permitting) at the top of PAAW1000, which is clicked on to initiate the creation a proposal of this Proposal Type. PROPOSAL_TYPE_SELECTION.SELECTION_TEXT |
| Help Text | Help Text recorded here will not be available to CAPS users at this time. PROPOSAL_TYPE_SELECTION.SELECTION_HELP_TEXT |
| New Proposal | If this indicator is selected, the selection option will appear in the first column of selection options. (Expected ‘New’ outcome for these proposals). PROPOSAL_TYPE_SELECTION.NEW_PROPOSAL_IND |
| Update Proposal | If this indicator is selected, the selection option will appear in the second column of selection options. (Expected ‘Update’ outcome for these proposals). PROPOSAL_TYPE_SELECTION.UPDATE_PROPOSAL_IND |
| Include Choose Sections Step | If this indicator is selected, when a user clicks on this selection option, they can choose a section of another proposal or curriculum item on which to base their proposal. PROPOSAL_TYPE_SELECTION.UPDATE_PROPOSAL_IND |
| Display Order | This field determines the order in which the Text links will display at the top of PAAW1000. e.g. The selection option for proposal type record with Display Order of 1 will display before a selection type with a Display Order of 2 and so on. PROPOSAL_TYPE_SELECTION.DISPLAY_ORDER |
Within a Proposal Type a user can define Proposal Elements. These are used to assemble similar items to display in pages to a proposer. For example an institution may choose to have a Proposal Element called 'Basic Unit Details' and another called 'Credit Points'. The Basic Unit Details element may have items such as Unit Name, Unit Code, Unit Description. The Credit Points element may contain Enrolled Credit Points, Achievable Credit Points, Override Credit Point Indicator and others.
The elements in an existing Proposal Type are initially displayed in a list in this section. Elements can be added or deleted from this list. When an additional element is added to a Proposal Type it initially takes a position at the top of the list. (Display Order = 1). An element's position in the Display Order can be changed by selecting the element and clicking on the Move Up or Move Down icon.
Note: An Element nominated as the core element must have the lowest display order value for the Proposal Type.
Click on the Element name to display its full set of details.
Alternatively click on the Proposal Structure button to have a better view of the relationship of the elements in the Proposal Type.
Note: The fields described below are displayed when a new element is created.
| Field: | Description: |
|---|---|
| Element Code: | The name of this Element. This cannot be changed once it is saved. ELEMENT.PROPOSAL_ELEMENT_CD |
| Description: | This may be displayed together with the element code to indicate the nature of the Element. ELEMENT.DESCRIPTION |
| System Element Code | System Element Code for this value. Determines the part of Callista CRS that this element relates to. See Proposals Unit System Data, Unit Set System Data and Course System Data. PROPOSAL_ELEMENT.S_ELEMENT_CD |
| Superior Element Code | To make this Element a sub-element of another Element in this Proposal Type, record the name of that Element in this field. e.g. Course Offering Options may be a sub element of Course Offerings. ELEMENT.PARENT_ELEMENT_CD |
| Display at same level as superior | If the Proposal Type has the Single Core Element (see above) then select this check box if this element is to appear at the same level as a superior element when viewing the proposal. This check box cannot be selected if its superior element has the Multiple Instance check box selected or if a superior element is not defined. PROPOSAL_ELEMENT.DISPLAY_SUP_LEVEL_IND |
| Multiple Instance | Select this check box to allow for multiple instances of this Element in the proposal. e.g. A unit may have multiple Teaching Responsibility records associated with it. An element can't have multiple instances if any of its subordinate elements have the ‘Display at same level as superior’ check box selected. If the Multiple Instance indicator is selected for an element, another element with the same system element code can’t be defined in the Proposal Type, except user defined elements. In a Proposal Type with a Single Core Element, the Core Element cannot be a multiple instance element. PROPOSAL_ELEMENT.MULTI_INSTANCE_IND |
| Core Element: | Select this check box if this element is to be the core element of a Single Core Element proposal.
PROPOSAL_ELEMENT.CORE_ELEMENT_IND |
| Field: | Description: |
|---|---|
| Heading: | Heading for this Proposal Element to appear in PAAW1100. PROPOSAL_TYPE_ELEMENT.HEADING |
| Help Text: | Text to appear when the user clicks on the help link for the element in PAAW1100. PROPOSAL_TYPE_ELEMENT.ELEMENT_HELP |
| Menu Title: | Name for Proposal Section which appears in PAAW1120. PROPOSAL_TYPE_ELEMENT.MENU_TITLE |
| Mandatory Element Settings: When
Notification Group: | The Mandatory When and Notification Group fields determine when this element is mandatory. This Mandatory When field allows the user to make the element mandatory at particular times and/or under particular conditions. When an element is mandatory, then it must be included in the proposal. Note that even if an element contains empty fields (items) then it will still satisfy the requirements for the element to be mandatory. Options for Mandatory When include: - Null (This is the default value and indicates the element is never mandatory). - Never - Is mandatory before submission for review - Is mandatory for entry once the proposal is submitted for review - Is mandatory once the proposal has been reviewed - Is Mandatory when specific item condition (see below). The Mandatory When field is disabled for Course Plan elements.(An element is a Course Plan element if its System Proposal Type is COURSE, UNIT or UNITSET and the System Element Code is CRSPLAN). If 'Is Mandatory when specific item condition' is selected then the condition must be defined using fields below. PROPOSAL_TYPE_ELEMENT. MANDATORY_WHEN -------------------------------------------------------------------------------------------------------------------- This Notification Group field allows the user to set a BAP for which the element is mandatory. This field is only relevant if the Mandatory When setting is 'Mandatory after submission' or 'Mandatory when specific item condition'. When the specified BAP is reviewing the proposal, this element must be present in the proposal before the review step can be completed. For this field type in the BAP name or use the LOV or Search and Select pop up to select the BAP. PROPOSAL_TYPE_ELEMENT. MANDATORY_WHEN_BAP_CD + BUSINESS_ACTIVITY_PROCESS.DESCRIPTION |
| Display Element Settings When: Notification Group: | The Display Element Settings When and Notification Group field determines when the element is to be displayed in the proposal.
Values may be: - Null (This is the default and indicates the element is always displayed). - Is displayed before submission for review - Is displayed for entry once the proposal is submitted for review - Is displayed once the proposal has been reviewed - Is Mandatory when specific item condition. If 'Is Displayed when specific item condition' is selected then the condition must be defined using the fields below (Comparison Item, etc.). PROPOSAL_TYPE_ELEMENT.DISPLAY_WHEN ------------------------------------------------------------------------------ The Notification Group field allows the user to set the BAP for which the element is displayed. This field is only relevant if the Display Element Settings When value is 'Is displayed for entry once the proposal is submitted for review' or 'Mandatory when specific item condition' When the specified BAP is reviewing the proposal, then this element will be visible. It cannot be viewed at any other time. Use the LOV or Search and Select pop up to select the BAP. Closed BAPs cannot be selected. PROPOSAL_TYPE_ELEMENT. DISPLAY_WHEN_BAP_CD + BUSINESS_ACTIVITY_PROCESS.DESCRIPTION |
| Comparison Item:
Operator Comparison Value | These three fields form the condition which may be used to determine if an element is mandatory and/or displayed for a particular user at a particular time. The Comparison Item is an item from this Proposal Type whose value is tested by the condition. This item must be part of another element in the Proposal Type and can't be linked to this element via a multi-value element. The Display Element Settings When and Notification Group field determines when the element is to be displayed in the proposal. Values may be: - Null (This is the default and indicates the element is always displayed). - Is displayed before submission for review - Is displayed for entry once the proposal is submitted for review - Is displayed once the proposal has been reviewed - Is Mandatory when specific item condition. If 'Is Displayed when specific item condition' is selected then the condition must be defined using the fields below (Comparison Item, etc.). PROPOSAL_TYPE_ELEMENT.DISPLAY_WHEN ------------------------------------------------------------------------------ The Notification Group field allows the user to set the BAP for which the element is displayed. This field is only relevant if the Display Element Settings When value is 'Is displayed for entry once the proposal is submitted for review' or 'Mandatory when specific item condition' When the specified BAP is reviewing the proposal, then this element will be visible. It cannot be viewed at any other time. PROPOSAL_TYPE_ELEMENT.COND_ITEM_CD (+ PROPOSAL_ITEM.DESCRIPTION + PROPOSAL_TYPE_ELEMENT.COND + PROPOSAL_TYPE_ELEMENT.DESCRIPTION) The Operator defines the relationship between the Comparison Item and the specified value. The Operator can take values of: - Starts With - Ends With - Equals - Does not equal - Less than - Greater than - Less than or equal to - Greater than or equal to - Between - Not Between - Contains - Does not contain - Is Blank - Is not Blank Note: If the Comparison Item is a CLOB field, then 'Is Blank' and 'Is not Blank' are the only operators available. PROPOSAL_TYPE_ELEMENT.COND_OPERATOR The Comparison Value is the value of the Comparison Item which is tested by the condition. If the Operator = Between, then two fields are displayed here and both must be populated. A Comparison Value must be recorded except if the Operator is 'Is Blank' or 'Is Not Blank'. PROPOSAL_TYPE_ELEMENT.COND_OPERAND_VALUE_START (+ PROPOSAL_TYPE_ELEMENT.COND_OPERAND_VALUE_END for Between and Not Between operators) |
| Include in Choose section: | If this check box is selected the element can be chosen in the Choose Sections page (PAAW1060). PROPOSAL_ELEMENT.INC_CHOOSE_SECTION |
| Choose Section Help: | Help text to be available in the Choose Sections page (PAAW1060). PROPOSAL_TYPE_ELEMENT.CHOOSE_SECTION_HELP |
| Field: | Description: |
|---|---|
| Header: | Enter text that will be displayed as the header for this element when a proposal is created in PAAW1100. PROPOSAL_ELEMENT. HEADER |
| Instruction Text: | Enter text that will be available as help for this element when a proposal is created in PAAW1100. PROPOSAL_ELEMENT.INSTRUCTION_TEXT |
| Footer: | Enter text that will be displayed as the footer for this element when a proposal is created in PAAW1100. PROPOSAL_ELEMENT. FOOTER |
An Element in a Proposal Type is made up of Items. These are the data items which make up the element
The items in the element are displayed in a list in this section. Items can be added or deleted from this list and the display order can be changed. A proposal item cannot be deleted if it is referenced in a Mandatory When or Display When condition (see below).
For multi-instance elements, this list contains a Summary Order column whose values can be directly updated here (via the Edit Records icon). The Summary Order determines the sort order within displays of these element instances (in PAAW1100, PAAW1120, PAAW1170 and PAAW1150), such that the records in a summary table will primarily be sorted by the item with the lowest Summary Order. Secondary sorting will occur via the item with the second lowest Summary Order value and so on. The PIE Sequence Number for an element instance acts as the final sorting determinant, if the sequence cannot be determined by item values.
Note that the Summary Order values must be unique for items in a given Proposal Element.
The list also contains a Display Order column. This value determines the position of this item in the Summary Table (for multi-instance elements) and the order of displayed items for single-instance elements. The Display Order can be changed by moving item records up or down in this list, by clicking on the Move Up or Move Down icons.
Click on the Item name to display its details.
Alternatively click on the Proposal Structure button to have a better view of the relationships between elements and items in the Proposal Type.
| Field: | Description: |
|---|---|
| Proposal Item Code * | Name for this Proposal Item. PROPOSAL_ITEM.PROPOSAL_ITEM_CD |
| System Proposal Item Code | System Proposal Item Code to which this Proposal Item maps. See Proposals Unit System Data, Unit Set System Data and Course System Data. PROPOSAL_ITEM.S_PROPOSAL_ITEM_CD |
| Proposal Item Relationship | This field displays the 'DEFINED' lamp whenever the selected Proposal Item code has relationships defined in the PROPOSAL_ITEM_RLTSHP table. These superior or subordinate relationships are recorded for the item in PAAW0300. If no Proposal Item is selected or there is no relationships defined then the field will display the 'NOT DEFINED' lamp. |
| System Proposal Outcome | System Proposal Outcome Type must match the context Proposal Type. e.g. A system proposal outcome type of NEW-CRS is only possible if the System Proposal Type is COURSE. This field may only be blank for Proof of Concept Proposal Types. OUTCOME_PROPOSAL_ITEM.S_PROPOSAL_OUTCOME |
| Allow Post Approval Updates | Select this check box if updates to this item are allowed after the Proposal has been approved. PROPOSAL_ELEMENT_ITEM.ALL_POST_APPROVAL_UPD_IND |
| Display in Headings and Overview | Select this check box if this item is to be displayed as part of related headings in displays for this Proposal Type. PROPOSAL_ELEMENT_ITEM.DISPLAY_IN_MENU_IND |
| Display in Summary Table | When this check box is selected the item will appear in the summary table for the element. It can only be selected when the element is a multi-instance element. PROPOSAL_ELEMENT_ITEM.DISPLAY_IN_SUMMARY_TAB_IND |
| Submit Due Date Alias | The Date Alias which determines when proposals containing a change to this item must be submitted. PROPOSAL_ELEMENT_ITEM.SUBMIT_DT_ALIAS |
| Final Due Date Alias | The Date Alias of when proposals containing a change to this item must be finalised. PROPOSAL_ELEMENT_ITEM.FINAL_DT_ALIAS |
| Field: | Description: |
|---|---|
| Mandatory Mandatory Business Activity Process | These fields affect when this item is mandatory. The Mandatory field allows the user to make the item mandatory at particular times or under particular conditions. When an item is mandatory it must contain a value when it exists in a proposal instance. Options available include: - Never - Is mandatory before submission for review - Is mandatory for entry once the proposal is submitted for review - Is mandatory once the proposal has been reviewed - Is Mandatory when specific item condition. If 'Is Mandatory when specific item condition' is selected then the condition must be defined using fields below. PROPOSAL_TYPE_ELEMENT_ITEM.MANDATORY_WHEN -------------------------------------------------------------------------------------------------------------------- The Mandatory BAP field allows the user to set a BAP for which the item is mandatory. This field is only relevant when the Mandatory When setting is 'Is mandatory for entry once the proposal is submitted for review' or 'Is Mandatory when specific item condition'. When the specified BAP is reviewing a proposal instance containing this field, then the field must be populated before the review can be completed. For this field, type in the BAP name or use the LOV or Search and Select pop up to select the BAP. PROPOSAL_TYPE_ELEMENT_ITEM.MANDATORY_BAP |
| Display When Display When Business Activity Process | These fields affect when this item is displayed. The When field allows the user to set when the element is displayed. Options available include: - Is displayed before submission for review - Is displayed for entry once the proposal is submitted for review - Is displayed once the proposal has been reviewed - Is displayed when specific item condition. If 'Is displayed when specific item condition' is selected then the condition must be defined using fields below. PROPOSAL_TYPE_ELEMENT_ITEM.DISPLAY_WHEN The Display When BAP field can be used to indicate that when a workflow step for the selected BAP occurs then the item is displayed. Type in the BAP name or use the LOV or Search and Select pop up to select the BAP. PROPOSAL_ELEMENT_ITEM.DISPLAY_WHEN_BAP |
| Comparison Item: Operator Comparison Value | These three fields form the condition which may be used to determine if an item is mandatory and/or displayed for a particular user at a particular time. The Comparison Item is an item from this Proposal Type whose value is tested by the condition. This item must be part of another element in the Proposal Type and can't be linked to this element via a multi-value element. PROPOSAL_TYPE_ELEMENT_ITEM.COND_ITEM_CD (+ PROPOSAL_ITEM.DESCRIPTION + PROPOSAL_TYPE_ELEMENT.COND + PROPOSAL_TYPE_ELEMENT.DESCRIPTION) The Operator defines the relationship between the Comparison Item and the specified value. The Operator can take values of: - Starts With - Ends With - Equals - Does not equal - Less than - Greater than - Less than or equal to - Greater than or equal to - Between - Not Between - Contains - Does not contain - Is Blank - Is not Blank Note: If the Comparison Item is a CLOB field, then 'Is Blank' and 'Is not Blank' are the only operators available. PROPOSAL_TYPE_ELEMENT.COND_OPERATOR The Comparison Value is the value of the Item which is tested by the condition. If the Operator = Between, then two fields are displayed here and both must be populated. A Comparison Value must be recorded except if the Operator is 'Is Blank' or 'Is Not Blank'. PROPOSAL_TYPE_ELEMENT.COND_OPERAND_VALUE_START (+ PROPOSAL_TYPE_ELEMENT.COND_OPERAND_VALUE_END for Between and Not Between operators) |
| Allow Update When Allow When Business Activity Process | These fields affect when this item can be updated. The Allow Update When field allows the user to set when the item can be updated. Options available include: - Can be be modified before submission for review. - Can be modified once the proposal is submitted for review - Can be modified once the proposal has been reviewed. - Insert allowed. Update not allowed. PROPOSAL_ELEMENT_ITEM.ALLOW_UPDATE_WHEN The Allow When BAP field can be used to indicate that when a workflow step for the selected BAP occurs then the item can be updated. Type in the BAP name or use the LOV or Search and Select pop up to select the BAP. PROPOSAL_ELEMENT_ITEM.ALLOW_WHEN_BAP |
Courses, Unit Sets and Units change over time and this can affect related curriculum. It is important that information about such changes reach the correct people. For example when a regular offering of a unit is not to occur then personnel from the courses and unit sets that rely on that unit need to be informed. This section is used to record the communication that should occur when a change is proposed to this item.
| Field: | Description: |
|---|---|
| Inform Related | May be RLTD-CRS, RLTD-UN or RLTD-US - corresponding to related courses, units and unit sets. PROPOSAL_ELEMENT_ITEM_COM.S_PRPT_COM_TRIGGER |
| Communication To send | The type of communication to be sent as defined in communication templates (CORW0500). The Communication Template must be active and must have a system message delivery type of EMAIL or NOTICE and a System Communication Template Context of PROPOSAL. PROPOSAL_ELEMENT_ITEM_COM.COMMUNICATION_TYPE |
| Send Message When | When to send the communication - 'On proposal submission' or 'On proposal approval' PROPOSAL_ELEMENT_ITEM_COM.COMMUNICATE_WHEN |
| Send Message To | The BAP whose members who will receive this communication. PROPOSAL_ELEMENT_ITEM_COM.BUSINESS_ACTIVITY_PROCESS_CD |
| Send Message to Proposer and Editors | Check box to be selected if the proposer and editors are to be included in the list of people to receive this communication. PROPOSAL_ELEMENT_ITEM_COM.INCLUDE_PROPOSER_IND |
In this section Document Types that can be attached to the Element. Document Types are defined in GENF0100 and cannot be edited here. Only Document Types with a System Document Type of PROPOSAL can be used.
| Field: | Description: |
|---|---|
| Document Type | Document Type as defined in GENF0100. DOCUMENT_TYPE.DOCUMENT_TYPE |
| Description | Document Type Description as defined in GENF0100. DOCUMENT_TYPE.DESCRIPTION |
| System Document Type | System Document Type that this Document Type is mapped to in GENF0100. Must be PROPOSAL. DOCUMENT_TYPE.S_DOCUMENT_TYPE |
Additional Steps can be included for proposals of this Proposal Type for this Element.
| Field: | Description: |
|---|---|
| Workflow Step | Name of the workflow step. These workflow steps are created in GENF4820. PROPOSAL_ELEMENT_WRKFLW_STEP.WORKFLOW_STEP |
| Description | Description of the workflow step as recorded in GENF4820. WORKFLOW_STEP.DESCRIPTION |
| Include When | Select when the workflow step will be included. i.e. when the element is added, has changed, is updated or deleted. PROPOSAL_ELEMENT_WRKFLW_STEP.INCLUDE_WHEN |
| Display Order | Display order of the workflow step as recorded in GENF4820. This determines at what point in the workflow this step will be included. WORKFLOW_STEP.STEP_ORDER |
Courses, Unit Sets and Units change over time and this can affect related curriculum. It is important that information about changes reaches the correct people. For example when a regular offering of a unit is not to occur then personnel from the courses and unit sets that rely on that unit will appreciate being informed. This section is used to set up the communications to occur when a change is proposed to curriculum.
Add a new related curriculum communication or click on the link to view/edit an existing record.
| Field: | Description: |
|---|---|
| Inform Related | May be RLTD-CRS, RLTD-UN or RLTD-US - corresponding to related courses, units and unit sets. PROPOSAL_ELEMENT_COM.S_PRPT_COM_TRIGGER |
| Communication to send | The type of communication to be sent as defined in communication templates (CORW0500). The Communication Template must be active and must have a system message delivery type of EMAIL or NOTICE and a System Communication Template Context of PROPOSAL. PROPOSAL_ELEMENT_COM.COMMUNICATION_TYPE |
| Send message when | When to send the communication - 'On proposal submission' or 'On proposal approval' PROPOSAL_ELEMENT_COM.COMMUNICATE_WHEN |
| Send Message to | The BAP whose members who will receive this communication. PROPOSAL_ELEMENT_COM.BUSINESS_ACTIVITY_PROCESS_CD |
| Send message to proposer and editors | Check box to be selected if the proposer and editors are to also receive this communication. PROPOSAL_ELEMENT_COM.INCLUDE_PROPOSER_IND |
There may be multiple Reminders for a Proposal Type - Each with a different 'Days from Due Date' value.
This allows for different highlight colours and lamp messages to be displayed in My Proposals as due dates approach for the context proposal.
Allows for highlighting when proposals of this proposal type are approaching deadlines in My Proposals (PAAW1000).
e.g. 100 days before submission due date "100 days to submission" in Action column and due date highlighted yellow and 50 days before submission due date "50 days to submission" in Action column and due date highlighted red.
| Field: | Description: |
|---|---|
| Days from Due Date | Number of days from due date when this reminder is issued. Must be unique for this Proposal Type. PROPOSAL_TYPE_REMINDER.DAYS_FROM_DUE_DT |
| Style Class | Style used to highlight columns for Proposals nearing deadlines in My Proposals. Style classes are defined in GENW0040. PROPOSAL_TYPE_REMINDER.STYLE_CLASS |
| Text | Text that will form a lamp in the Action column for Proposals nearing deadlines in My Proposals. Upper and lower case allowed - up to 30 characters. PROPOSAL_TYPE_REMINDER.TEXT |
| Submit Due Date | This check box is selected if the Submit Due Date is to be used to determine when to display highlighted columns and lamps in My Proposals. Submit Due Date and Final Due Date cannot both be selected for a Reminder record. PROPOSAL_TYPE_REMINDER.SUBMIT_DUE_DT_IND |
| Final Due Date | This check box is selected if the Final Due Date is to be used to determine when to display highlighted columns and lamps in My Proposals. Submit Due Date and Final Due Date cannot both be selected for a Reminder record. PROPOSAL_TYPE_REMINDER.FINAL_DUE_DT_IND |
Click on the Add Stylesheet/ Maintain Stylesheet button to open the Stylesheet pop up where the stylesheet details may be edited or viewed.
To close the Stylesheet pop up click on the Close button.
| Field: | Description: |
|---|---|
| Stylesheet | This is a large text block in which details for the stylesheet are recorded. The stylesheet recorded here determines the style and format of the output generated when the Print Proposal button is clicked in PAAW100, PAAW1170, PAAW1100 or PAAW1120. If there is no stylesheet recorded here, then the stylesheet for the relevant definitive instance Proposal Type will be used. If there is no stylesheet recorded for the definitive instance, then the function will display the raw xml output for the proposal. PROPOSAL_TYPE.XSLT_STYLESHEET |
'Mandatory When' and 'Display When' settings can be configured at the Element or the Item level for a Proposal Type.
- If nothing is selected for 'Display When' for an item then that item will be displayed at all times during for the proposal. (But only if the Element that contains the item is displayed)
-
If Is displayed before submission for review is selected then the item will be displayed at all times during the proposal creation.
-
If Is displayed for entry once the proposal is submitted for review is selected then the item will be displayed at all times during the proposal's review.
-
If Is displayed for entry once the proposal is submitted for review is selected and a BAP is specified then the item will be displayed only when that BAP is reviewing the proposal.
- If Is displayed once the proposal has been reviewed is selected then the item will be displayed after proposal's review has been completed.
-
If Is displayed when specific item condition is selected with no BAP specified then if the condition is satisfied then that item will be displayed at all times for the proposal.
-
If Is displayed when specific item condition is selected and a BAP is specified then if the condition is satisfied then that item will be displayed only during the review step for that BAP.
Mandatory settings work in a similar fashion to the Display When settings described above.
An institution determines that for Award courses, the Course Review Panel (BAP named CRP) must record Award details during their review step.
Proposal Type Set Up:
Click on the Proposal Type Structure button in the header to display the Proposal Type Structure page for the currently displayed Proposal Type. Elements are indicated by a
symbol and Items are indicated by a
symbol.
On this page you can see the structure of the proposal and you can add, delete or edit its elements and items.
Upon opening this page, if you click on on the New Element link, this opens a New Element page in the context of this Proposal Type. The Superior Element Code blank, thereby inserting the new Element in the structure at the 'root' level.

In the diagram below, the proposal contains 2 elements - POC-DETAIL and CRS-INFO. The CRS-INFO element is a sub element of the POC-DETAIL element - as indicated by its indentation.

Within the Proposal Structure, clicking the New Element link inside an element opens the Proposal Type Element page in Create Mode in the context of this Proposal Type and sets the Superior Element Code to the context Element, thereby inserting the new Element in the structure as a child of the selected Element.
At this level, the context Element can also be edited, deleted or a new item can be added.
Clicking the Delete link opens the Delete Element Warning Pop up. This states that this action ... "cannot be undone and that all related records (items, documents, workflow steps and related communications) will also be deleted." The user can chose to continue with the deletion or not.
To display the Items in an element, further expand the tree. Click on the name of an item and it will open in the Element Proposal Item page, where it can be edited or deleted.

Last
modified on
3 June, 2014 3:01 PM
History Information
| Release Version | Project | Change to Document |
| 16.1 | 2003 - CAPS 2014 | Added information for Summary Order, Display Order, 'Display in Headings and Overview' check box and 'Display in Summary Table' check box for Element Proposal Items. Included information for Print URL field. |
| 16.0 | 1844 - CAPS Enhancements | Added details for Element and Item conditions Removed 'Communications' section and replaced with the new 'Related Communications' section |
| 15.0.0.2 & 15.1 | calipso 36447 | Added note about the display order requirement for a single core element. |
| 15.0.0.2 & 15.1 | 1844 - CAPS Enhancements 2012 | Added details for new Choose Section fields and removed wizard fields from Element Item Display Details. |
| 14.1 | 1762 - CAPS -User Interface | Removed System Proposal Outcome field from this page |
| 14.1 | 1722 - 11g Upgrade | New Help page for 11g. |