| Top of ADM | Index | Table of Contents | Feedback | ![]() |
A Unique Student Indicator (USI) is a 10 character identifier which may contain digits (2-9) and alpha characters (excluding I and O). This identifier is allocated to a VET student to allow them to obtain a comprehensive online transcript of all their VET achievements. An institution can request a new USI on behalf of a student or may verify a student's existing USI.
The USI for a student is stored in the PERSON_USI table and may be viewed in ADMW3350. For students without a USI verified by or retrieved from the USI office, their details are temporarily stored in the USI_PERSONAL_DETAIL table and are included in a USI verification or request. Once a USI for the student is verified or retrieved, the records are deleted from the USI_PERSONAL_DETAIL table and a USI record is created in the PERSON_USI table for the student.
Callista USI functionality allows:
Only USI values that are in the PERSON_USI table are included in government submission files. i.e. Those verified by or retrieved from the USI office.
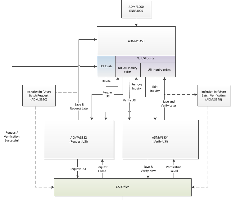
Upon entry to this page one of the following situations will apply:
ADMW3350 is the USI landing page displayed after clicking on the USI button in ADMF3000 or ENRF3000. The appearance of this page and the options available to the user depend on whether the USI for the student has been verified by or requested. From ADMW3350, the user can access ADMW3354 to verify a student's USI or ADMW3352 to request a USI for the student.

| Field: | Description: |
|---|---|
| Context Person | Person ID of the person whose USI details are of interest. This value is incorporated into the page heading. PERSON.PERSON_ID |
| Date of Birth | Date of Birth of the context student. Should be from 110 years ago to 10 years ago. PERSON.BIRTH_DATE |
| Surname | Surname of the context student PERSON.SURNAME |
| Given Names | Given names of the context student PERSON.GIVEN_NAMES |
| Unique Student identifier |
A verified USI value for the context student. This field is only displayed when it has a value defined. PERSON_USI.PERSON_USI |
| Date Verified | The date that this USI was verified. (via ADMW3354 or ADMJ3340) PERSON_USI.RETRIEVAL_DATE |
| Date Retrieved | The date that this USI was retrieved. (via ADMW3352 or ADMJ3342). PERSON_USI.RETRIEVAL_DATE |
This table is only displayed when values exist in the USI_HISTORY_LOG table (It displays error responses from the most recent USI request or verification). The type and description of the messages are as returned from the USI Office.
| Field: | Description: |
|---|---|
| Update On | The date that the error log was generated USI_HISTORY_LOG.UPDATE_ON |
| Person Response | Type of error message. If an attribute exists then attribute:response displays, if no attribute then just the response displays. USI_HISTORY_LOG.PERSON_ATTRIBUTE / USI_HISTORY_LOG.PERSON_RESPONSE |
Further information is included for the following errors:
Xml failed schema validation - This may appear in the History Log table when data has been submitted in the incorrect format. If clients see this error, they should log a calipso with an example of the data as it appears in the USI_PERSONAL_DETAIL table.
A USI configuration error has occurred. Contact System Administrator - This error can occur for two reasons: a). The configuration of the Callista USI application has not be set up correctly, or b). An exception has been raised in the java application code leading to failure to submit the data to the web service.
In both scenarios, administrators should check the s_error_log for the stack trace of the java execution. Based on the exceptions raised, they should either investigate issues with the s_usi_conf entries and server configuration (as detailed in the USI information found at wiki.callista.com.au/display/CRC), or log a calipso if the exception appears to be a java application code issue.
ADMW3352 - Request USI
ADMW3354 - Verify USI
ADMJ3320 - Batch USI Request
ADMJ3340 - Batch USI Verify
Page last modified: 4 June, 2015 1:39 PM
History Information:
| Release Version | Project | Change to Document |
|---|---|---|
| 17.0.0.3 & 17.1.0.2 & 18.0 | 2062 - USI | New Help page. |