| Top of ADM | Index | Table of Contents | Feedback | ![]() |
ADMW3352 enables a user to record and review the data required for to request a USI for a student. The user can then submit that request immediately or save it later for batch processing.
This page contains a wizard which indicates the user's progress through this process and enables direct navigation to other steps in the process.
The steps involved in the process are described below.
This screen displays personal details required for the creation of a USI. This screen is pre-populated with the student's values from Callista SMS.
Each field is editable by the user and additional information can be added if required. If a field is updated by a user, the updated value will be used in the request but is NOT saved back into the source location.
All data, whether retrieved from other areas of the SMS or collected or updated as part of this process, will be stored against a single record in the USI_PERSONAL_DETAIL table with a transaction type of REQUEST. This record will contain all personal and Evidence of Identity data, and will be used by the immediate and batch USI request processes.
This screen is used to gather information from a valid EOI document. It is dynamic, based on the document type selected.
An Evidence of Identity document is not mandatory for some higher education providers. The government has recognised that some providers have remote indigenous students or prisoners for example, that do not have these documents. Special permission will be granted to these higher education providers. This permission will be stored via a setting in ORGF0120. When this setting indicates the institution does not have to capture EOI information, the Evidence of Identity Type list will contain an option of ‘NON-DVS DOCUMENT’.
The EOI information provided by the student will be recorded in the same USI_PERSONAL_DETAIL record as the personal details above.
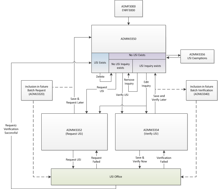
This screen summarises the student's information, with the options to go back and change anything previously entered. The user also has the option to submit the request for a USI immediately, or to save the information for a batch request at a later date.
When the user elects to submit immediately, by clicking on the Submit Request button, the request process will run, submitting this student's data to the USI office.
When the user elects to submit late, by clicking on the Save & Request Later button, the student data will be saved and included in a batch request to the USI office (ADMJ3320).

The screen will be displayed when the user clicks on the Request USI button on the USI landing page (ADMW3350) .
From this page the user can opt to request the Student USI now or else to include this Student USI in the next Batch Request process (SD.
Person Details
Displays details stored in the USI_PERSONAL_DETAIL table which is populated from values in Callista SMS and also by direct entries onto this page.
| Field: | Description: | |
|---|---|---|
| First Name | The first name of the student. Displayed when the student has a First Name and Family Name. USI_PERSONAL_DETAIL.SINGLE_NAME |
Name: The student's single name. This field is displayed instead of the three fields at left when the student has only a single name recorded in the system i.e. No middle name or family name. USI_PERSONAL_DETAIL.SINGLE_NAME |
| Middle Name | The middle name(s) of the student, separated by spaces. USI_PERSONAL_DETAIL.MIDDLE_NAME |
|
| Family Name | The surname of the student. Mandatory if the student has a First Name and a Family Name NVL(USI_PERSONAL_DETAIL.FAMILY_NAME, PERSON.SURNAME) |
|
| For the name fields above: Valid characters are upper case A-Z, lower case a-z, hyphen, apostrophe, single quote, space and fullstop. Each name entry must contain an alphabetic character and cannot start or end with a non-alphabetic character. Consecutive non-alphabetic characters are not permitted except for a full stop followed by a space. | ||
| Gender | Gender of the student. If a value other than Male or Female is recorded for the student then, on saving, a warning message is displayed advising that the student needs to contact the USI Office to have their gender recorded as 'Unspecified'. The user will then have to change the gender or click Cancel to return to ADMW3350. NVL(USI_PERSONAL_DETAIL.GENDER, PERSON.SEX) |
|
| Date of Birth | Date of Birth of the student. NVL(USI_PERSONAL_DETAIL.DATE_OF_BIRTH, PERSON.BIRTH_DT) |
|
| Country of Birth | The country where the student was born. Country values come from the Government Country Codes defined in STAF1124. USI_PERSONAL_DETAIL.COUNTRY_OF_BIRTH |
|
| Town City of Birth | The town or city where the student was born. If the Country of Birth is Australia then this must be a locality in the Australia Post Postode list. USI_PERSONAL_DETAIL.TOWN_CITY_OF_BIRTH |
|
| Country Studying In | The country in which the student is studying. Country values come from the Government Country Codes defined in STAF1124. USI_PERSONAL_DETAIL.COUNTRY_STUDYING_IN |
|
| Country of Residence | The student's primary country of residence. Country values come from the Government Country Codes defined in STAF1124. If the Country of Residence is Australia, the Address fields (excluding Address 2), Email Address or Mobile Phone must be recorded. If the Country of Residence is not Australia, the International Address, Email Address or Mobile Phone must be recorded. USI_PERSONAL_DETAIL.COUNTRY_OF_RESIDENCE |
|
| Email Address | The email address of the student. NVL(USI_PERSONAL_DETAIL.EMAIL_ADDRESS,PERSON.EMAIL_ADDR) |
|
| International Address | The overseas address of the student. Only displayed if Country of Residence is not Australia. Mandatory when Country of Residence is not Australia. USI_PERSONAL_DETAIL.INTERNATIONAL_ADDRESS |
|
| Address 1 | Line 1 of the student 's address - may be pre-populated from ENRF3030. Only displayed if Country of Residence is Australia. Mandatory when Country of Residence is Australia. USI_PERSONAL_DETAIL.ADDRESS_1 |
|
| Address 2 (National) | Line 2 of the student 's address - may be pre-populated from ENRF3030. Only displayed if Country of Residence is Australia. USI_PERSONAL_DETAIL.ADDRESS_2 |
|
| Suburb Town City | The suburb/town/city for the Applicant's home residence - may be pre-populated from ENRF3030. Only displayed if Country of Residence is Australia. Mandatory when Country of Residence is Australia. USI_PERSONAL_DETAIL.SUBURB_TOWN_CITY |
|
| State | The State abbreviation for the student's home address - may be pre-populated from ENRF3030. May be NSW, VIC, QLD, SA, WA, TAS, NT or ACT. Only displayed if Country of Residence is Australia. Mandatory when Country of Residence is Australia. USI_PERSONAL_DETAIL.STATE |
|
| Postcode | The Post Code of the student's address - may be pre-populated from ENRF3030. Only displayed if Country of Residence is Australia. Mandatory when Country of Residence is Australia. USI_PERSONAL_DETAIL.POSTCODE |
|
| Home Phone | Home phone number for the student - may be pre-populated from ENRF3030. This value may contain a '+' in the first place and digits, spaces or hyphens in the others. USI_PERSONAL_DETAIL.HOME_PHONE |
|
| Mobile Phone | Mobile phone number for the student - may be pre-populated from ENRF3030. This value may contain a '+' in the first place and digits, spaces or hyphens in the others. USI_PERSONAL_DETAIL.MOBILE_PHONE |
|
Evidence of Identity
On reaching this stage the user firstly nominates the Evidence of Identity value which then determines the other fields displayed. e.g. If Driver's Licence is selected then Licence Number and State fields will display.
When details for each evidence is recorded the user
clicks o the Next button and selects another Evidence of Identity value
| Field: | Description: | |
|---|---|---|
| Evidence of Identity Type | The type of evidence provided by the applicant. Selection here determines what other fields display on this screen. Select from: BIRTH CERTIFICATE CERTIFICATE OF REGISTRATION BY DESCENT CITIZENSHIP CERTIFICATE DRIVER LICENCE IMMIGRATION CARD MEDICARE CARD PASSPORT VISA NON-DVS DOCUMENT USI_PERSONAL_DETAIL.S_EVIDENCE_OF_IDENTITY_TYPE |
|
| Registration Number | Registration Number on the Birth certificate. USI_PERSONAL_DETAIL.EVIDENCE_FIELD_1 |
Birth Certificate |
| Registration State | State or Territory where the Birth certificate was issued. May be SA, VIC, WA, NSW, TAS, QLD, NT or ACT. USI_PERSONAL_DETAIL.EVIDENCE_FIELD_2 |
|
| Registration Date | Registration Date on the Birth certificate. Mandatory only when the state is QLD or TAS. USI_PERSONAL_DETAIL.EVIDENCE_FIELD_3 |
|
| Registration Year | Registration Year on the Birth certificate. USI_PERSON_DETAIL.EVIDENCE_FIELD_4 |
|
| Date Printed | Date Printed on the Birth certificate. Mandatory only when the state is SA, ACT or NT. USI_PERSON_DETAIL.EVIDENCE_FIELD_5 |
|
| Certificate Number | Certificate Number on the Birth certificate. Mandatory if Date Printed is after: - 1 Nov 1999 for SA - 1 May 1999 for ACT - 1 Jul 1999 for NT USI_PERSON_DETAIL.EVIDENCE_FIELD_6 |
|
| Acquisition Date | Acquisition Date on Document. USI_PERSON_DETAIL.EVIDENCE_FIELD_1 |
Certificate Registration by Descent |
| Stock Number | Stock Number on Citizenship certificate USI_PERSON_DETAIL.EVIDENCE_FIELD_1 |
Citizenship Certificate |
| Acquisition Date | Acquisition Date on Citizenship certificate' USI_PERSON_DETAIL.EVIDENCE_FIELD_1 |
|
| Licence Number | License Number on Driver's Licence. USI_PERSON_DETAIL.EVIDENCE_FIELD_1 |
Driver's Licence |
| State | State on Driver's Licence. USI_PERSON_DETAIL.EVIDENCE_FIELD_2 |
|
| Card Number | Card Number on Medicare Card USI_PERSON_DETAIL.EVIDENCE_FIELD_1 |
Medicare Card |
| Reference Number | Reference Number on Medicare Card USI_PERSON_DETAIL.EVIDENCE_FIELD_2 |
|
| Card Colour | Colour of their Medicare Card. May be BLUE, GREEN or YELLOW. USI_PERSON_DETAIL.EVIDENCE_FIELD_4 |
|
| Expiry Date | Expiry Date on their Medicare Card. yyyy-mm when Card Colour is Green yyyy-mm-dd when Card Colour is Blue or Yellow. USI_PERSON_DETAIL.EVIDENCE_FIELD_3 |
|
| Name (Line 1) | Applicant's first name line on their Medicare card USI_PERSON_DETAIL.EVIDENCE_FIELD_5 |
|
| Name (Line 2) | Applicant's second name line on their Medicare card USI_PERSON_DETAIL.EVIDENCE_FIELD_6 |
|
| Name (Line 3) | Applicant's third name line on their Medicare card USI_PERSON_DETAIL.EVIDENCE_FIELD_7 |
|
| Name (Line 4) | Applicant's fourth name line on their Medicare card USI_PERSON_DETAIL.EVIDENCE_FIELD_8 |
|
| Document Number | Passport number of Australian Passport. Must be current or expired for less than two years. USI_PERSON_DETAIL.EVIDENCE_FIELD_1 |
Passport |
| Passport Number | Passport Number to which the visa was issued. USI_PERSON_DETAIL.EVIDENCE_FIELD_2 |
Visa |
| Country of Issue | Country that issued the Passport to which the visa was issued. USI_PERSON_DETAIL.EVIDENCE_FIELD_3 |
|
| ImmiCard Number | Number on Immicard. First three characters are A-Z followed by 6 digits. USI_PERSON_DETAIL.EVIDENCE_FIELD_1 |
Immi Card |
| Document Type | This list is generated via a web service call to retrieve the document types available based on the org_cd of the institution. Use the 'Refresh List' link to retrieve the most current Document types. USI_PERSON_DETAIL.EOI_TYPE_ID |
Non-DVS Document This option is available only if the 'Allow DVS Override' check box is selected for the Local institution in ORGF0120. |
| Please Specify | Visible only when the Evidence of Identity Type is Other. This is a free text field for the user to enter the document type sighted when 'Other' is selected. An entry is mandatory when 'Other' is selected. USI_PERSON_DETAIL.EOI_OTHER_TYPE |
|
ADMW3350 - Student USI Details
ADMW3354 - Verify USI
ADMJ3320 - Batch USI Request
ADMJ3340 - Batch USI Verify
Page last modified: 8 September, 2016 12:55 PM
History Information:
| Release Version | Project | Change to Document |
|---|---|---|
| 18.0.0.3, 18.1.0.3 & 19.0.0.2 | 2173 - Compliance | Added new validations for Person Details fields, removed Preferred Method field and added details for NON-DVS Documents. |
| 17.0.0.3, 17.1.0.3 & 18.0.0.1 | 2062 - USI | New Help page |