| Top of Proposals | Index | Table of Contents | Feedback | ![]() |
This page gives you a summary of the progress in the development of a proposal instance. It lists the elements and indicates if the element is complete, if the element contains attachments and if comments are recorded for it.
Whether a section or item is displayed is affected by 'Display When' values and conditions recorded for elements and items in PAAW0200 and whether a section or item is Mandatory is affected by 'Mandatory When' settings in PAAW0200.
Note that 'Display When' and 'Mandatory When' conditions defined in PAAW0200 allow for a specific instance of an element or item to be visible or mandatory.
The title of the page indicates if it is a proposal for a new unit, unit set or course. All user defined proposals are considered to be new.
The page also contains information about when an element was last viewed, and by whom.
This page also allows you to navigate to the Proposal Content page (PAAW1120) to review your proposal and submit it if complete.
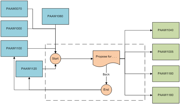
This page can be accessed from:

This page contains links to the following pages:
If this page is accessed via PAAW1000, the Close Proposal button will return the user to that page.
When available, clicking in the Back button will return the user to the page from which they came.
Note: The Back button is not available if this page is accessed from PAAW1000, or from PAAW1120 or from PAAW0070 in Search mode.
This page also has a Print Proposal toolbar button which allows you to print the proposal. The behaviour of print functionalty may be affected by Print URL values recorded for the selected proposal's proposal type. i.e. If the proposal type or the definitive proposal type has been configured to have a custom URL, the default Print Proposal functionality will not be used. See information for a Proposal Type Print URL.
It also has an Email toolbar button which opens an email message addressed to all proposers and editors of the selected proposal (excluding the current user).
| Field: | Description: |
|---|---|
| Complete | If all mandatory items for this element contain a value, then a tick is displayed. |
| Proposal Section | The proposal element menu title if recorded in PAAW0200, or else the heading if recorded in PAAW0200, or else the description from PAAW0200. This forms a link which opens PAAW1100 with this element in context. PROPOSAL_ELEMENT.MENU_TITLE or PROPOSAL_ELEMENT.HEADING or PROPOSAL_ELEMENT.DESCRIPTION |
| Attachments | This field displays a count of attachments for this Proposal Instance Element. If the count is greater than 0 the field is a link to the attachments page PAAW1160. |
| Comments | This field displays a count of comments for this Proposal Instance Element. If the count is greater than 0 the field is a link to the attachments page PAAW1160. |
| Last Accessed | The date on which this Proposal Element was last accessed in PAAW1100. PROPOSAL_INSTANCE_ELEMENT.VIEWED_ON |
| Accessed By | The person who last accessed this Proposal Element in PAAW1100. PERSON_DISPLAY_V.FULL_NAME |
Page last modified: 3 June, 2014 2:57 PM
History Information:
| Release Version | Project | Change to Document |
| 16.1, 17.0 | 2003 - CAPS enhancements | Added information about the Print URL and its influence on Print functionality |
| 16.0 | 1844 - CAPS Enhancements | Added further instances where the Back button is not available in this page. Added navigation diagram. Added note about the effect of Display When settings from PAAW0200 |
| 15.0 | 1722 - 11g Upgrade 1762 - CAPS User Interface |
New Help page |