| Top of INT | Interface Index | Index | Table of Contents | Feedback | ![]() |
COFI - Matching Invoices
The COFI payment function uses a hierarchy to rank customer's invoices. Its hierarchy is:
When a new invoice is entered into the system, the first match is on the Invoice Due Date. If the Invoice Due Dates were all the same date, then the system will look at the Fee Type Payment Rank. If multiple invoices for the same Fee Type exist, then the Invoice Creation Date is considered for sorting in order from the oldest creation date, to go to the top of the list, to the newest creation date, to go at the bottom of the list.
A real discount occurs when the institution offers a discount for early payment; it is not to be confused with the loan discount associated with a government Loan Scheme such as HECS-HELP.
Real discounts are defined for a Fee Category Calendar Instance in FINF2860, where the Fee Payment Schedule can define the Discount Percentage or Amount.
This process occurs when a real
discount exists for a student.
Example 1 A $5000 payment is made for four units leaving a $1000 as credit.
A History unit is added which costs $1000 and is due before the other four units. This places History as first in the payment hierarchy. The matching process operates in this fashion when a real discount exists for the customer.

Matching of Invoices where a Real Discount does not apply
In this case, instead of deleting and replacing matched invoices, the existing payments are reallocated to higher priority invoices.

Unit History is added. History costs $1000. An invoice for History is created. The History Invoice is due before the other units. The matching process will consider the System Credit and as it is sufficient to pay the History Invoice, the invoice is matched. The system only logically deletes the matched records that are required.
This Matching process will not function if a real discount exists for the customer. The original matching process will then apply. When a real discount does not exist, the Modified Matching process identifies students that are in system credit and determines if the existing outstanding invoice amount is equal to, or less than, the amount of credit that the student has. If an earlier unpaid debt exists, the function will unmatch the present invoices to the degree necessary (following hierarchy guidelines) to pay the outstanding earlier invoice or invoices.
The following examples walk a user through the different processes that they would normally encounter when matching invoices. The first example examines the process when the payment amount covers the debt initially, but not when new invoices are created.
In Figure 1, INTJ0021 has been run and the student has four invoices, each for $25. The student has paid $100, but INTJ0022 has not been run so none of the invoices have been matched yet.

In Figure 2, INTJ0022 has been run and the payment is matched to the four invoices.

The student then adds a History unit (E). This has an earlier Invoice Due Date than 'C' and 'D'. Therefore, it is placed in the sort order after 'B'. It is now ready to be matched.
When COFI unmatches the later paid invoice(s) to the degree necessary to pay the outstanding earlier invoice. In Figure 4, this means that matched invoice 'D' is unmatched to release the funds to pay invoice 'E'.
Note: If an institution uses the COFI Designated Payment Model. i.e. DESG_PAYMENT_MODEL_IND is not set to Y in the I_INT_CONTROL table, then the payments will not be re-matched. In that case, to achieve the same effect, the payment to Invoice D would need to be manually deleted (using INTF3053), and the money reallocated to Invoice E using INTF3054. For more information refer to COFI Designated Payment Model.
The next example shows the sequence of payment and invoice activities and the process of matching when an extra payment, above what is required, is made.
In Figure 1 we see that INTJ0021 has been run and four invoices have been created. The student has paid $150, but it hasn't been allocated.

In Figure 2, INTJ0022 has been run and the payment is matched to the four invoices. After matching, there is $50 System Credit.

In Figure 3, the customer adds a History unit (E). It has an earlier Invoice Due Date than the other four units. Therefore, it is placed in the sort order at the top.

There is a $50 System Credit available. When INTJ0021 is rerun, the System Credit is sufficient to pay the invoice for the History unit ($25). None of the other matched invoices ('A-D') are logically deleted.

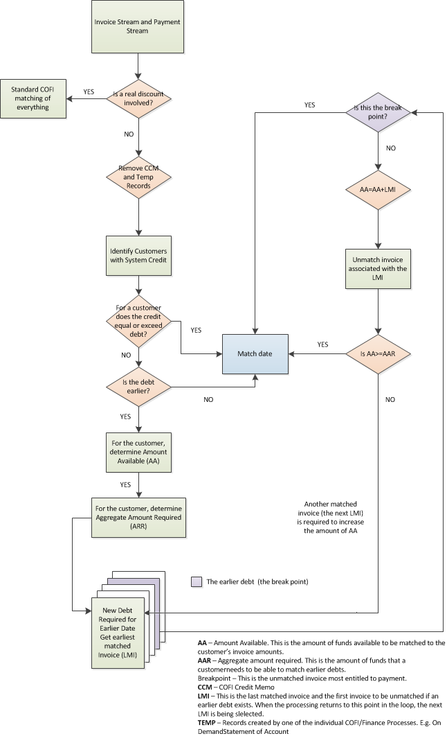
To assist in understanding the process more, the following Payment Matching Flow Chart takes the user through the logical steps of matching invoices.
Note that this flow chart does not apply for institutions using the COFI Designated Payment Model. For more information refer to COFI Designated Payment Model.

Last Modified on 12 November, 2015 3:18 PM
History Information
| Release Information | Project | Changes to Document |
| 18.0.0.2 | 2146 - VU Payment Matching | Added note about payments not being automatically rematched when an institution uses the COFI Designated Payment model. |
| 12.1.0.3 | 1577 - Unit Fee Payment Matching | Deleted text re: Census Date for loan scheme invoices under 'COFI Payment Hierarchy. |
| 10.0.0.0.0.0 | 1338 - Payment Matching Part 1 | New document |