| Top of SSF | Index | Table of Contents | Feedback | ![]() |
SSFNINTR1 - Introduction To Self Serve Notices
Within the Self Serve section of the SMS environment, various notices are displayed to students about information they need to know; whether the student has requested it or administration needs to pass information on. These notices can be displayed to a single student, a group of students or all students enrolled in an institution.
Note: The terminology is ‘notice’ and not ‘message’. SMS uses various forms of messages. This can be in the form of general correspondence notices, or even a message on the screen of SMS giving the user information about wrong field information, etc. To reduce added ‘message’ confusion to users, the term ‘notice’ or ‘notices’ is used in context of the Self Serve environment.
Self Serve Notices can be logged so that administrators can verify that a notice has been sent.
Self Serve Notices can automatically be sent when certain conditions are met. For example, a welcome notice is displayed only the first time that a student logs onto Connect.
The administrator needs to consider what will be contained in the notice. Some considerations are:
Online help files to assist the user in configuring notices and checking the log are:
Other online help files supporting Self Service Notices are:
A Notice, displayed in Student connect, is a mechanism for delivering general news to students.
Some benefits of notices are:
A notice itself may comprise:
A notice may also have the following attributes:
The administrator is able to:
It is possible to configure a notice to be delivered again in the future. For example, an administrator may wish to re-use the same ‘exam timetable as available notification’ notice each year. The means to re-use a defined notice is easy and flexible.
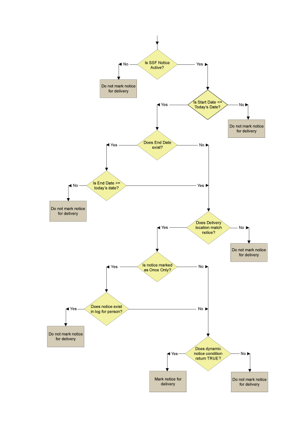
Below is an example diagram showing the processing required for each notice. This is an example only and may not reflect the order of processing required, or the handling of multiple records, simply the checks that need consideration before a notice should be marked for delivery.

The Notice text can be created two ways. As Static Text that has no database value, or as Dynamic text which does have database values. Dynamic text can contain Static text but Static Text cannot contain Dynamic Text.
Static Notice Text
In the following example, the Static Notice Text would be sent directly to the connect application
Welcome to Connect! <br>To learn more about Connect click <a href=”http://www.youruni.edu.au/connect_info.htm”>here</a> or navigate around and try it for yourself!
and would then appear on the screen like this:
Welcome to Connect!
To learn more about Connect click here or navigate around and try it for yourself!
Dynamic Notice Text
The following SQL, when entered as Dynamic Notice Text:
select 'You have <b>'||count(unit_cd)||'</b> INVALID units in your enrolment/s.<br><i>Please correct these units as soon as possible.</i>'
from student_unit_attempt
where unit_attempt_status = 'INVALID'
and person_id = p_person_id
would (for an example student that has 2 INVALID units) return the following text to Connect:
You have <b>2</b> INVALID units in your enrolment/s.<br><i>Please correct these units as soon as possible.</i>
Which would, in turn display as:
You have 2 INVALID units in your enrolment/s.
Please correct these units as soon as possible.
More complex queries, involving lists of data or multiple table joins, for example, may require an institution defined view or database function to be written into the database and called by the notice text. Any existing database function may also be called to display the most accurate data possible.
Within Connect, there are two ways a notice is displayed. As a stand alone (direct link) - This means it only appears in the 'Notice' section of Connect. If only stand alone notices were sent, the list would appear here for the student to view. How long the stand alone message(s) appear can be dependent on the Start and End Dates of the notice or whether it appears only once. Once the student views the message it doesn't appear again.
Another way a notice can appear is as an embedded notice. This means the notice will appear in specific places, such as 'Personal Details' on the main Student Connect page. For example, the notice could appear under a Student's 'Personal Profile'. The institution defines the locations that the notice can be embedded into.
Examples 1 of an embedded notice with multiple locations:
| Student Connect Delivered Notice Inquiry | |||||
| Person ID | 909080808 | ||||
| Name | Mr Steve Lippell | ||||
| Notice Delivered Date | 12/9/2008 09:05 PM | ||||
| Delivery Location | LOGIN APPLICATION | ||||
| Notice Delivered | Standard Greeting | Notice Priority | 1 |
Notice Number |
01 |
| Fees-08 | Notice Priority | 10 |
Notice Number |
145 |
|
| Results-07 | Notice Priority | 20 |
Notice Number |
160 |
|
| Enrolment-08 | Notice Priority | 30 |
Notice Number |
170 |
|
| Standard Parting | Notice Priority | 100 |
Notice Number |
02 |
|
| Delivered Notice Text | Dear Steve Lippell, You can now pay your fees for 2008 using student Connect. Your current outstanding balance is $2500. To access online banking services select the fees link off the menu on the right hand side of student connect. Your results for Second Semester 2008 are now available. Your have results for MLL212, MLL213, and MLL216 have been released. Shopping cart enrolments for 2008 in your course: M313 are currently open. This enrolment window will be open until 31/12/2007. If you have not completed you re-enrolled by this date, late fees will apply. Regards Student Administration |
||||
Example 2 of the same embedded notice as above but to another student with different location and conditions. Notice parts of the text are not shown as certain conditions are not met:
| Student Connect Delivered Notice Inquiry | |||||
| Person ID | 104578845 | ||||
| Name | Mr Bruce Integer | ||||
| Notice Delivered Date | 12/9/2008 09:05 PM | ||||
| Delivery Location | RESULTS APPLICATION | ||||
| Notice Delivered | Results-07 | Notice Priority | 20 |
Notice Number |
160 |
| Enrolment-08 | Notice Priority | 30 |
Notice Number |
170 |
|
| Delivered Notice Text | Your results for Second Semester 2008 are now available. Your have results for MLL101, MLL217, and MLL010 have been released. Shopping cart enrolments for 2008 in your course: M313 are currently open. This enrolment window will be open until 31/12/2007. If you have not completed you re-enrolled by this date, late fees will apply. |
||||
In the above example, Mr Bruce Integer does not receive the Fees message as he does not have outstanding fees.
Last Modified on 14 October, 2014 5:39 PM
History Information
| Release Information | Project | Change to Document |
| 17.1 | 2055 - Gender Diversity | Removed references to Service Requests |
| 11.0.0.0.0.0 | 1356 - Connect Student Notices | New form |