| Top of Structures | Table of Contents | Index | Feedback | ![]() |
This page is used to create Timelines for Course Structures (CRSW2600).
A Timeline defines the teaching period options for each unit, special requirement and free text item belonging to a specific Course Structure, including those belonging to unit sets (i.e. Unit Set Structures) within a Course Structure.
Multiple Timelines can be created for a Course Structure to cater for the different course pathways (for example, for each major) and/or available modes of study (for example, full-time, part-time, etc.).
The latest instance of the context Course Structure is displayed in an INCOMPLETE Timeline. When you access a Timeline, the Structure hierarchy tree is re-calculated and re-displayed to incorporate any changes made to the Structure since the Timeline was previously viewed or modified. If the status of the Timeline is set to COMPLETE or INACTIVE, the Structure hierarchy tree displayed in the Timeline is set as it is at the date of the status change, and the Timeline cannot be modified.
A relevant Timeline Template (CRSW0150) must be created first before you can create a Timeline.
A Timeline is comprised of a grid in which to specify teaching period options, and the Course Structure (CRSW2600) which is displayed alongside the grid. The columns in the grid are specified by the Timeline Template (CRSW0150) on which the Timeline is based (for example, years of undergraduate study (Yr1, Yr2, etc) and semesters (Semester 1, Semester 2, etc)).
Each grid row corresponds to an item (i.e. a unit, special requirement or free text item) in the Course Structure (CRSW2600), i.e. there is a single row of selectable cells (i.e. teaching period options) for each item, including items belonging to Unit Sets within the Course Structure.
If you select a cell in the Timeline grid for a unit or free text item, the required number of credit points, contact hours or units for the item is added to the column total and Timeline Total values. However, for a Free Text item, you must add a value manually to the selected cell. For special requirements, no value is added, as none applies.
For a new Course Proposal (PAAW1100), in the Proposals (PAA) subsystem:
All Timelines with a status of INCOMPLETE that are associated to the latest existing Course Structure (CRSW2600) (for the proposed course version) in the CRS subsystem are copied into the Proposal Instance and displayed in the Timelines page (CRSW2650) for the Proposal Instance. A new 'Created' date is applied to each Timeline.
You can modify Timelines and create new Timelines in the Proposal Instance, as required.
You cannot change the status of Timelines in Proposals - a Timeline's status remains set to INCOMPLETE. (However, you can change the status of the Timeline when it is transferred back into the CRS subsystem via the Course Transfer job (CRSJ6010).)
The 'Timelines' (CRSW2650) page is comprised of the following pages:
The following diagram shows the Timeline page and some of the main components on the page.
Note: The total values displayed on the Timelines page provided below are examples only.

Figure 1: Timeline page and its components.
----------------------------------------------------------------------------

Figure 2: Legend for Figure 1.
----------------------------------------------------------------------------
For more information and key terms, see the Structures Glossary page.
Figure 3: Page navigation for CRSW2650.
----------------------------------------------------------------------------
The Timeline page is accessed via:
| When accessing Timelines from the Course Structure (CRSW2600) page or Curriculum Item Search Results (CRSW1000) page, the 'default' Timeline for the Course Structure is displayed. (Note: Only one Timeline can be the 'default' Timeline for a Course Structure. This is the Timeline that is displayed when you first open the Timeline page.) The default indicator is unavailable for Timelines in a Proposal Instance (PAAW1100). However, if required, the Default indicator is applied by the Transfer job when Timelines are transferred from the PAA subsystem into the CRS subsystem. For more information, see the 'Default Indicator' section in 'Structures and Dependencies in Proposals' and the Course Transfer job (CRSJ6010). |
The New Timeline page is accessed from:
The Timelines (List) page is accessed via the Switch Timeline icon located at the top of the Timeline page.
This page is used to create a new Timeline for a Course Structure (CRSW2600).
Before you can create a Timeline, a Course Structure (CRSW2600) must exist for the course, i.e. it must have at least one Relationship and curriculum item (i.e. a unit, special requirement or free text item). The Course Structure does not need to be complete.
To create a new Timeline you must enter a name for the Timeline and specifying a Timeline Template (CRSW0150) on the New Timeline page. When you specify a Template, the Timeline grid is automatically displayed. You can select a different Template at this stage, if required, however once you save the Timeline (via the Create button) the Template field is hidden from view and you are unable to select a different Template for the Timeline.
The selected Template specifies the column labels for the Timeline grid. These are user-defined column labels that were created for the Timeline Template (CRSW0150).
The number of grid rows in the Timeline are determined by the context Course Structure (CRSW2600). Each row corresponds to an item in the Course Structure. Rows with selectable cells are available for units, special requirements and free text items only.
Once you save the new Timeline you can modify or continue building the Timeline on the Timeline page, as long as the status of the Timeline is INCOMPLETE.
For information on how to access this page, see Page Navigation, above.
When a Timeline is first created, a Created Date is automatically applied to the Timeline, and displayed next to the Timeline Name field.
Timelines (CRSW2650) can be created for a Course Structure regardless of the status of the Structure, for example, you can create Timelines for an INACTIVE or COMPLETE Structure.
For instructions on creating a Timeline, see the Timelines Instructions page.
The Timeline page is used to continue creating a Timeline or to modify a Timeline.
If required, you can perform the following actions on this page:
When you first access Timelines for an existing Course Structure, the 'default' Timeline for the course, is displayed.
In Course Proposal Instance (PAAW1100), when you first access an existing Timeline (i.e. that already exists for the Course curriculum item in the CRS subsystem), a new Created date is automatically applied to the Timeline. This date is displayed next to the Timeline Name field. It remains on the Timeline when the Timeline is transferred into the CRS subsystem with the approved Proposal.
For more information and instructions, see the Timeline Instructions page.
To find a Timeline, you can:
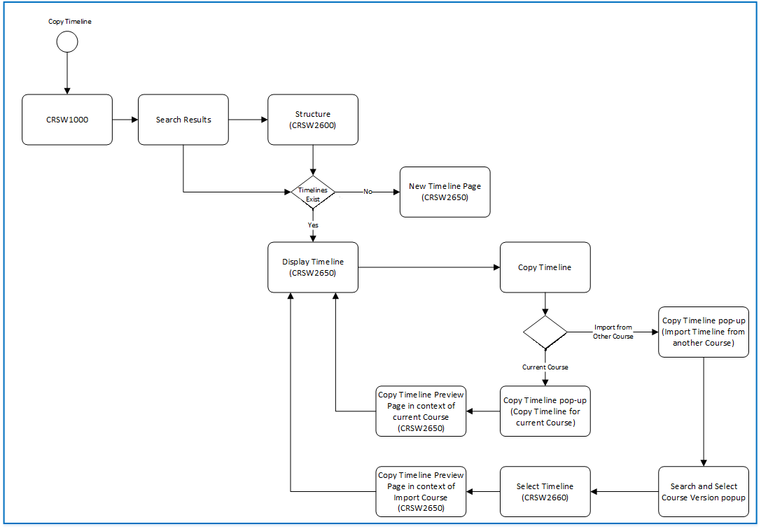
When copying a timeline:
The Copy Timeline link displays in the toolbar for Timelines.
Click on the link to select the source of the Timeline to be copied (current or other course).
a) Select the 'Copy Timeline for current Course' Radio Button.
Open the Copy Preview screen.
This screen has the heading 'Copy Timeline <timeline title> for Course <course code>' or 'Copy Timeline <timeline title> for Proposal <ID>' .

To Copy a Timeline:

b) Select the 'Import Timeline FROM another Course' Radio Button
This enables you to copy Timelines between versions of the same course (i.e. E3001.1 to E3001.2) and between different courses (i.e. E3001.1 to E3007.1) and to copy a timeline with any Status. A new Timeline is created, based on the structure defined within the destination course with a status of INCOMPLETE
Placeholders can be defined in CRSW2650, these generate prompts on the Student Map page to direct a student's pathway selections.
You can switch to Placeholder mode by clicking on the Placeholder icon in the toolbar.
After the page has switched to Placeholder mode:
In Timeline mode, the values that have been defined in Placeholder mode will be displayed in their cells. When the Timeline is finished and the status is set to Complete a final validation is checked, before committing the status change. The validation ensures there are at least enough cells/units selected to allow one unit to be allocated to each placeholder, this validation is not done if one or more of the selection items below the Placeholder is Free Text type.
The inclusion of Placeholders in a timeline is optional. Any timeline that has been created prior to the inclusion of the Placeholder function will remain unaffected.
To replace a timeline that has a status of COMPLETE, click on the Replace Timeline button. This will present a new instance of the timeline, highlighting any of the structure or selections that are no longer available. You can then choose to continue with the replacement or cancel.
If you choose to continue with the replacement, a new instance of the timeline is created, based on the existing course structure. The new instance will retain the original title of the replaced timeline. You can make changes to the selections within the new instance and also update the timeline comment field.
Before setting the new instance to COMPLETE you must add an Update Reason Note to the new timeline. If the timeline has been used in Student Maps, the Update Reason Note will be used to display a message to students that have selected the original Map.
The status of the replaced timeline is updated from COMPLETE to REPLACED once the replacement timeline instance has been set to COMPLETE. When the timeline is replaced an additional link is added to the top menu to enable direct navigation to the new replacement timeline. Once a timeline has been replaced no further changes can be made.
The Timeline status is displayed in the top left-hand corner of the Timeline.
A Timeline is automatically set to a status of INCOMPLETE when it is first created. Only INCOMPLETE Timelines can be modified.
Available statuses are:
For instructions, see 'To Change the Status of a Timeline' in the Timelines Instructions Help page.
Only existing Timelines with a status of INCOMPLETE are transferred to a Course Proposal Instance (PAAW1100).
New Timelines in a Course Proposal Instance (PAAW1100) are automatically set to a status of INCOMPLETE. It is not possible to change the status of a Timeline from INCOMPLETE.
If the Proposal is approved, all associated Timelines are transferred into the CRS subsystem with a status of INCOMPLETE, and replace existing INCOMPLETE Timelines in the CRS subsystem for the context Course Structure.
For more information, see Course Structures & Dependencies in Proposals.
Return to TopThe Timelines (List) page displays a list of all Timelines created for the context Course Structure.
This page is accessed via the Switch Timeline icon located at the top of the Timeline page. To open the page, click the All Timelines link at the bottom of the Switch Timeline pop-up page.
For more information, see the Timelines (List) page.
The following tables describe all fields on the Timeline page, including applicable Table values.
Note: Field labels can be customised as required by the institution, via GENW0070.
The main tables used in Timelines are:
| Field: | Description: |
| *Status | Displays the status of the Timeline. A default status of INCOMPLETE is automatically assigned to the Timeline when it is first created. If required, you can change the status to COMPLETE or INACTIVE. The Timeline Total must be equal to or greater than the Expected value, in order to change the status of the Timeline to COMPLETE. To change the status, click the Status displayed to open the 'Specify New Status' pop-up window from where you can select a different status for the Timeline. Possible values are:
Table value: |
| *Timeline Name | Enter a unique name for the Timeline. The Timeline name must be unique for each specific course, however you can use the same Timeline name in multiple different courses, for example, Course A: Timeline 1, Course B: Timeline 1. The Timeline Name is displayed on the Timelines (List) page. |
| Comments | Enter information in this field that may assist during selection of Timelines data for publication. For example, the name of the Timeline Template on which the Timeline was based or the Precedent Category of the Precedent associated with the Timeline (as these details are hidden once the Timeline is created.) This field is only displayed if the Timeline has a status of INCOMPLETE. (The field is hidden if the Timeline's status is COMPLETE or INACTIVE.) Table value: |
| *Timeline Template | Select a Timeline Template from the List of Values for this field. These values are sourced from the Timeline Templates page (CRSW0150).
Once you save the Timeline (via the Create button), the Timeline Template field is hidden from the view and you cannot change the Timeline Template (CRSW0150) you have selected. Table value: |
| Precedent | A Precedent can be added to a Timeline if it has:
This field is only displayed if:
To associate a Precedent (PRDW0400) to the Timeline, select a Precedent from the list of values. The first internal/external course that is linked to the selected Precedent, and to which the associated Internal Course (or Course Type Group) is linked, is displayed. Note: In Proposals, all Precedents of the above Precedent Categories and statuses are available for selection from the list of values; as no context course and version can be identified in Proposals. For more information, see Structures and Dependencies in Proposals. If the selected Precedent has multiple internal/external courses (to which the Internal Course or Course Type Group is linked), then click More to view the complete list of internal/external courses associated with the Precedent. (For more information, see Precedent Relationships.) A Timeline can only have one Precedent associated to it. However, a Precedent can be associated to multiple Precedents. Table value: |
| Created (date) | The date on which the Timeline is first created and saved. In Proposals, this date is recalculated to the system date for existing INCOMPLETE Timelines that are copied from the CRS subsystem into a Course Proposal Instance (PAAW1100). Table value: |
| Structure Date | The date and time on which the Timeline is set to COMPLETE or INACTIVE. A Structure Date is automatically applied to a Timeline when you change the Timeline status from INCOMPLETE to COMPLETE or INACTIVE. This fixes the Structure hierarchy tree in the Timeline as it was at this date and time, and the Timeline cannot be modified. The Timeline Name field becomes 'view-only'. Note: A Structure Date is not used in Timelines for a Proposal Instance as the Timeline status cannot be changed. Table value: |
| Total Credit Points/Contact Hours/Units | The actual total value for each column in the grid, i.e. the total number of credit points, contact hours or units for all selected cells in each column in the Timeline grid. A separate value is provided for each column. Each column total is automatically updated whenever a cell in the column is selected or deselected. Ideally, each column total should equal the corresponding Minimum Expected value (see below) for that column. However, they can can be less than or greater than the corresponding Minimum Expected column value. Note: This value may be a decimal number (up to two decimal places) if the 'value type' for the Timeline is credit points. Table value: |
| Minimum Expected Credit Points/Contact Hours/Units | The expected total value for each column in the grid, i.e. the minimum number of credit points, contact hours or units of all selected cells in each column in the Timeline grid. This is the Expected value (see below) divided by the number of columns in the grid. Ideally, each actual column total (see above) should equal the corresponding Minimum Expected value for the column. However, there are no validations on these values as it is intended that they will be used as a guide only. This value can be changed using the 'Expected Total and Minimums' pop-up page, if required. This pop-up page is accessed by clicking the word 'Expected' located in the Timeline footer. You can either enter new values for each column manually, or use the Evenly Spread Across Minimums button to automatically divide the 'Expected Timeline Total Value' (i.e. Expected value) evenly by the number of columns. Note: This value may be a decimal number (up to two decimal places). Table value: |
| Timeline Total Credit Points/Contact Hours/Units | The total value (sum) of all selected cells in the Timeline grid (i.e. the sum of all actual column totals). This total is automatically recalculated whenever a cell is selected or deselected in the Timeline grid. Ideally, when all units and free text items in the Course Structure have been assigned one or more teaching periods, this value will equal the 'Expected' number of credit points/contact hours/units displayed (see below). However, it's possible to create a Timeline with a Timeline Total value that is greater than the Expected value. If the Timeline Total value is less than the Expected value then the Timeline status cannot be set to COMPLETE. Note: This value may be a decimal number. For example, this may be the case if you selected a unit in the Timeline and credit points were specified for the unit as a decimal value in the 'Maintain Basic Unit Details' form (CRSF2210). Table value: |
| Expected | The expected total value (in credit points, contact hours or units) that applies to the Timeline. This value is sourced from the Timeline Template (CRSW0150) on which the Timeline is based. It is possible to change the Expected value, if required, via the 'Expected Total and Minimums' pop-up page. This pop-up is accessed by clicking the word 'Expected' in the Timeline footer. Note: This value may be a decimal number. The Expected value may differ to the number of credit points, contact hours or units displayed in the Context Course Version block on the Timelines (List) page for the context course. For example, if you create a Timeline for a stream of study (for example, a single major), then you can create a Timeline Template (CRSW0150) on which to base that Timeline, and give it a specific Expected value appropriate for that stream only. Table value: |
| Difference | This is the difference between the 'Timeline Total Credit Points/Contact Hours/Units' value and the 'Expected' value, for example, the remaining number of credit points to be allocated to teaching periods in order to match or exceed the Expected value. Note: This value may be a decimal number. Table value: |
This pop-up page is displayed when you click the Expected value in the footer of the Timeline page. This pop-up page used to change the 'Expected' value, and/or the number of Minimum Expected credit points/contact hours/units for each column (i.e. teaching period) in the Timeline.
| Field: | Description: |
| *Expected Timeline Total Value | The expected total value (in credit points, contact hours or units) that applies to the Timeline (i.e. the expected total value of all selected cells in the Timeline grid.) This is the 'Expected' value displayed in the Timeline footer. This is also the 'Expected Timeline Total Value' specified in the Timeline Template (CRSW0150) on which the Timeline is based. However, this value can be changed in this field in the 'Expected Total and Minimums' pop-up page, if required. If you change this value it will no longer match the 'Expected Timeline Total Value' specified in the Timeline Template (CRSW0150). Ideally, the Timeline Total value must equal this value. This number may be a decimal number (for example, 12.50 credit points) up to two decimal places. To set the Timeline status to COMPLETE, the Timeline Total value must be equal to or greater than the Expected value. Table value: |
| *Minimum Expected Credit Points | The number of credit points, contact hours or units of all selected cells in each column in the Timeline grid. This is the Expected value (see above) divided by the number of columns in the grid. To automatically assign values evenly across all columns, click the Evenly Spread Across Minimums button. You can override the column total values, if required. Note: This value may be a decimal number. Table value: |
This pop-up page is used to change the column labels for the grid. Column labels are based on the Timeline Template (CRSW0150) that was selected for the Timeline when it was first created.
| Field: | Description: |
| *Primary Column - Column label | Displays:
and
Change the column label names, as required. Table value: |
| *Secondary Column - Column Label |
Displays:
and
Change the column label names, as required. Table value: |
| Additional Columns - these allow students to add extra year(s) to their map. | |
| Primary Column Label | This field determines the label of any Additional Years added to a student's map as well as the label the student will see on the button they press to add an extra year. Table value: |
| Placeholders per Secondary Column | This field determines how many placeholders each additional year will contain. Table value: |
| Max Additional Years | This field defines the maximum number of additional years a student can add to their map. Table value: |
If a Unit Set Structure for a Unit Set Proposal Instance (PAAW1100) is transferred into the CRS subsystem (via the Unit Set Transfer job), and there is an existing instance of that Unit Set Structure in the CRS subsystem, then selections for the Unit Set in INCOMPLETE Timelines belonging to Course Structures in which the Unit Set exists (in the CRS subsystem) are no longer visible, as the Unit Set Structure is replaced by the new instance (transferred from the PAA subsystem).
Therefore, prior to transferring a Unit Set Proposal Instance into the CRS subsystem, it is recommended that you:
Alternatively, after transferring the Unit Set Proposal from the PAA subsystem into the CRS subsystem:
Page last modified: 6 March, 2019 1:45 PM
History Information:
| Release Version | Project | Change to Document |
|---|---|---|
| 20.0.0.3, 21.0.0.2 | 2349 - Student Maps 2018 | Added information for copying timelines from another course version |
| 19.0.0.3, 19.1.0.3 & 20.0.0.2 | 2284 - Student Maps 2 | Added information for the Max Additional Years field. |
| 19.0.0.3, 19.1.0.3 & 20.0.0.2 | 2284 - Student Maps | Added information for the Primary Column Label and Placeholders per Secondary Column fields. |
| 18.1.0.3, 19.0.0.3, 19.1.0.2 | 2235 - Student Maps | Added Replacing a Timeline section. |
| 18.0.0.3, 18..0.3 & 19.0.0.1 | 2216 - Course Plans | Added Copy Timeline details. |
| 18.0.0.3, 18..0.3 & 19.0.0.1 | 2051- Student Maps | Added information regarding Placeholders |
| 17.0.0.2 | 1955 - Course Structures in Proposals 2061 - Timeline Enhancements |
Added new section: 'Transferring Unit Set Structures'. Added two new fields & descriptions: Comments, and Precedent. Updated the Note about Unit Sets in Incomplete Timelines. |
| 16.1.0.2, 16.0.0.3 | 1955 - Structures in PAA | Added additional notes to Intro section, Field Descriptions, and Notes sections. |
| 15.1.0.3, 16.0.0.2 | 1820 - Phase 2 Calipsos | Added note re: Unit Set rollovers and Timelines. |
| 16.0.0.2 | 1820 - Part 2 | Removed 'Dynamic Latest' text. |
| 16.0.0.1 | 1820 - Part 2 | Added note re: publishing Timelines |
| 15.1.0.3 | 1820 - Calipso | Removed note about selected units in nested Unit Sets in Timelines |
| 115.1.0.2, 15.1.0.3 | 1820 - Part 2 (Timelines) | New Help page. |